Categorías: Electrónica práctica, Como funciona
Cantidad de vistas: 316195
Comentarios sobre el artículo: 20
Como son las luces de navidad
Las vacaciones de Año Nuevo llegan inesperadamente como siempre y traen consigo muchos problemas agradables. Es hora de pensar en los regalos, en primer lugar para los niños, para que los adultos pongan la mesa, recojan buena música y se aseguren de poner un árbol de Navidad, para disfrazarse, para que los invitados se diviertan y se sientan cómodos. Y lo primero que se cuelga del árbol son, por supuesto, las guirnaldas de los árboles de Navidad. Todos los demás juguetes, como regla, se cuelgan después de las guirnaldas. A continuación, hablaremos sobre el dispositivo de una variedad de guirnaldas navideñas diferentes, antiguas y modernas.
En la antigüedad, cuando no había electricidad, y el Año Nuevo ya se celebraba, se encendían velas especiales de Año Nuevo en el árbol de Navidad. Esta decoración era muy peligrosa para el fuego. Pero estos tiempos ya han pasado, todos comenzaron a usar guirnaldas eléctricas.
Estas eran pequeñas bombillas ordinarias de una linterna o de la luz de fondo de una balanza en un receptor de radio, conectadas en serie. De estas bombillas, las guirnaldas fueron hechas por entusiastas principalmente con sus propias manos. Simplemente recogieron un soldador, que, por supuesto, sabía cómo usarlo, tomaron un cable y bombillas, y después de un tiempo la guirnalda de Navidad ya colgaba del árbol.
Un poco más tarde, las guirnaldas de Año Nuevo comenzaron a producirse industrialmente. Se utilizaron portalámparas de pequeño tamaño para lámparas y pantallas de colores de varias formas. Algunas veces las pantallas se volvían transparentes y las lámparas en sí estaban pintadas.

Luces intermitentes y luces intermitentes
Pero mirar tranquilamente la brillante guirnalda de Navidad es de alguna manera infeliz, quiero que mi alma se dé vuelta. Aparentemente, esto se ve facilitado por algún tipo de parpadeo de la guirnalda. En general, una guirnalda parpadeante atrae con su belleza e incluso la expectativa de algún tipo de milagro o sorpresa. Si hay varias guirnaldas, entonces es posible obtener varios efectos de iluminación, por ejemplo, correr fuego, correr sombras, correr dos y triples, así como muchos otros efectos interesantes.
Una vez que dichos diseños fueron desarrollados por radioaficionados, estos circuitos se publicaron en revistas de radioaficionados, por regla general, en números de noviembre. Pero estas revistas, bajo las condiciones de mala gestión socialista, llegaron tarde casi por un mes entero, por lo que para el Año Nuevo solo se podría hacer la luz intermitente del año pasado.
Como base del elemento, se utilizaron microcircuitos de un pequeño grado de integración, principalmente K155 y K561 y sus variedades. Como ejemplos, podemos citar el esquema de la revista "Radio" No. 11 de 2002.
En esta revista, el autor I. Potachin publicó varios esquemas para administrar guirnaldas a la vez. El esquema más interesante se llama "Guirnaldas musicales".
La base del circuito es un contador DD2 tipo K561IE16, que a través de las teclas del chip DD3 y los transistores VT4 ... VT7 controla cuatro guirnaldas LED. Lo más interesante es que el chip sintetizador musical UMS8-01 se usa como el oscilador maestro. Tales microcircuitos se usaron una vez para expresar los juguetes de los niños y las llamadas musicales: simplemente tocaban las melodías grabadas en ellos.
Entonces, en este circuito, la señal de sonido de salida también se usa para registrar el contador. Uno solo puede adivinar cómo se verán las imágenes generadas por los LED contra el fondo de este sonido. Naturalmente, la música también suena a través del altavoz.
Además en la misma revista, en el mismo artículo, se publicaron varios circuitos más del mismo autor, pero que ya usaban LED parpadeantes. Estos son los cálculos de las guirnaldas LED.
En la revista "Radio" No. 11 de 1995, A. Chumakov publicó un esquema bajo el nombre de "Unidad de control automático para guirnaldas". El circuito proporciona encendido y amortiguación suaves y alternos de la guirnalda a una velocidad especificada por la unidad de control. El diagrama del dispositivo se muestra en la Figura 1.
Figura 1. Esquema de la unidad de control automático para guirnalda
Si observa detenidamente, el circuito representa un regulador de potencia triac fabricado en un transistor de doble base KT117A. Solo la tasa de carga del condensador no cambia manualmente usando una resistencia variable, sino al cambiar las resistencias individuales usando un contador, un decodificador K561IE8. A modo de comparación, la Figura 2 muestra un diagrama de un regulador de potencia de fase que utiliza un transistor de dos bases KT117.

Figura 2Diagrama de circuito de fase de potencia
Gestión por microcontrolador de una guirnalda de año nuevo
A medida que aparecían estructuras en microcontroladores en la creatividad de la radioafición, también comenzaron a desarrollarse flashes navideños, o como se les llama respetuosamente "autómatas de efectos de iluminación" en microcontroladores. El diseño más exótico fue publicado en la revista Radio, No. 11, 2012, p. 37, titulada "El teléfono celular conduce una guirnalda de Navidad", por A. Pakhomov.
La base del diseño fue tomada por una tabla de una guirnalda china defectuosa. El autor escribe que se sintió atraído por la originalidad de la etapa de salida, controlada directamente desde MK. Él recuerda esas luces intermitentes que fueron construidas en microcircuitos de la serie K155, poderosos tiristores KU202 (simplemente no había otros), y en su conjunto, se podría poner un árbol de Navidad en tal luz intermitente.
Y aquí fue suficiente para cambiar el controlador en el tablero defectuoso, escribir un programa con efectos de iluminación y complementarlo con algún panel de control. Este control remoto era el viejo teléfono Siemens C60 que estaba inactivo. El microcontrolador AT89C51 se utilizó como administrador. Lo que resultó de esto se muestra en la Figura 3.
Figura 3. Esquema de control del microcontrolador para la guirnalda de año nuevo (haga clic en la imagen para ampliar)
Aunque este controlador ya está desactualizado y descontinuado, es uno de los mejores desarrollos de Intel, lanzado posteriormente por Atmel. Los diseños en este MK nunca se cuelgan, no necesitan un perro guardián. El sistema de comando es tan bueno que aún permanece sin cambios, a pesar de la aparición de nuevos modelos de la familia MSC-51.
Intermitente LED simple
Un poco más alto que el artículo de A. Pakhomov en la misma revista "Radio" No. 11, 2012, un artículo de I. Nechaev "De los detalles de CFL. LED intermitente para un juguete navideño ". El circuito se realiza en un LED de tres colores y tres dinistores DB-3 simétricos "extraídos" de las placas base de los defectuosos. lámparas de bajo consumo.

Figura 4. Esquema de una simple guirnalda de Navidad LED
Cada canal de un LED de tres colores está controlado por su generador de relajación, ensamblado en DB-3. Considere la operación del circuito como un ejemplo de un canal, por ejemplo, rojo.
El condensador C1 se carga a través de la resistencia R3 desde el rectificador R1, VD1 hasta el voltaje de ruptura del dinistor VS1 (32V). Tan pronto como se abre el dinistor, el condensador C1 se descarga a través del elemento rojo del LED tricolor, la resistencia R4 y el dinistor VS1. Luego, el ciclo se repite.
Los elementos rojo, verde y azul del LED de tres colores tienen sus propios generadores y operan independientemente uno del otro. Al mismo tiempo, la frecuencia de cada generador es diferente de la otra, por lo tanto, los flashes ocurren con un período diferente. El diseño se coloca en una caja transparente y se puede utilizar, por ejemplo, como parte superior de un árbol de Navidad. Si agrega un LED HL2 blanco al circuito, se producirán destellos de color sobre un fondo blanco.
Se podrían dar muchas más descripciones de los diseños de los aficionados a la radioaficionados domésticos, viejos o nuevos, buenos o malos, pero todos se hicieron en copias casi únicas. Las tiendas modernas están completamente abrumadas con productos electrónicos fabricados en China. Incluso las guirnaldas de Año Nuevo y esas son chinas, además de que ahora no valen nada. Veamos qué hay escondido adentro.
Controlador de guirnalda de año nuevo chino
Exteriormente, todo parece muy simple. Sale una pequeña caja de plástico con un botón, que incluye un cable de alimentación con un enchufe, y cuatro guirnaldas.Cuando enciendes la guirnalda, inmediatamente comienzan a mostrar todos los efectos de iluminación a su vez. Hay 8 de estos efectos, como lo indican las inscripciones debajo del botón. Con solo tocar un botón, simplemente puede cambiar directamente a la imagen de luz deseada.
Si abre la caja, todo lo que contiene también es bastante simple, como se muestra en la Figura 5.
Figura 5
Aquí puedes considerar todos los detalles. El microcontrolador, como siempre, está hecho en forma de una gota de un compuesto negro, cerca de él un botón de control, condensador electrolítico, un solo diodo y tres tiristores de salida.
Hay un lugar en el tablero para el cuarto tiristor, y si lo sueldas, obtienes otro canal adicional. En el controlador, este canal, como regla, también se muestra. Solo nuestros amigos chinos salvaron un tiristor. Aquellos que alguna vez abrieron tales unidades de control aseguran que solo dos tiristores estén sellados en algunas cajas. ¡La economía debe ser económica! Nuestro eslogan todavía soviético.
A pesar de su pequeño tamaño, los tiristores PCR406 tienen un voltaje inverso de 400V y una corriente directa de 0.8A. Si suponemos que la carga consume una corriente de solo el 25% del máximo, entonces a un voltaje de 220V, puede cambiar la potencia 220 * 0.2 = 44 (W).
La Figura 6 muestra un cableado impreso, según el cual puede dibujar un diagrama de circuito, que se ha hecho repetidamente. Aquí puede ver los agujeros para el cuarto tiristor, solo el que se guardó.
Figura 6
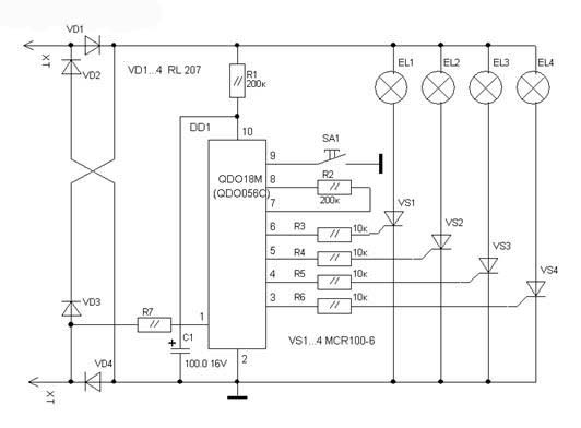
Los ahorros también afectaron el puente de diodos: en lugar de cuatro diodos, solo se usa uno en esta placa. Y todo lo demás corresponde al circuito que se muestra en la Figura 7.
Figura 7
La tensión de red se rectifica mediante el puente de diodos VD1 ... VD4 y a través de la resistencia de enfriamiento R1 se alimenta a la décima salida del microcontrolador. Para suavizar la ondulación del voltaje rectificado, un condensador electrolítico C1 también está conectado aquí. El consumo actual del microcontrolador es muy pequeño, por lo que en el futuro, en lugar de un puente de cuatro diodos, los chinos decidieron hacer uno.
Una pequeña observación sobre el aumento de la fiabilidad de todo el circuito en su conjunto. Si un diodo Zener con un voltaje de estabilización de 9 ... 12 V se suelda en paralelo al condensador C1, entonces la probabilidad de un mal funcionamiento del microcontrolador o simplemente explosiones de tiristores disminuirá mucho.
La resistencia R7 conectada al pin 1 del microcontrolador directamente desde el cable de red merece especial atención. Esto se hace para sincronizar con la red para controlar la potencia de fase. Esto es exactamente lo que funciona cuando las lámparas de la guirnalda se encienden o se apagan.
En el lado derecho del microcontrolador hay salidas de control de tiristores y un botón de control, que se describió anteriormente. Los tiristores se encienden en el momento en que aparece un nivel alto en la salida correspondiente del MK, luego se enciende la guirnalda correspondiente.
A veces se requieren guirnaldas de alta potencia de Año Nuevo, de varios cientos de vatios y más. En este caso, el circuito considerado se puede usar como un "cerebro", es suficiente simplemente complementarlo con poderosas teclas triac. Cómo hacer esto se muestra en la Figura 8.
Figura 8. Esquema de la guirnalda de gran poder de Año Nuevo (haga clic en la imagen para ampliar)
Aquí debe prestar atención al hecho de que la fuente de alimentación del MK se realiza desde una fuente separada aislada galvánicamente de la red.
Luces LED
Usan el mismo controlador con un botón, los mismos tiristores, pero en lugar de bombillas, las guirnaldas están compuestas de LED en tres o cuatro colores. Cada guirnalda contiene al menos 20 LED con resistencias limitantes de corriente.
Además, el diseño de tal guirnalda es solo un misterio chino: en la primera mitad de la guirnalda, se suelda una resistencia a cada LED, y las diez piezas restantes simplemente se conectan en serie. Nuevamente, ahorrando de inmediato diez resistencias.
Este diseño aparentemente puede explicarse por la tecnología de producción. Por ejemplo, en una línea recogen la primera mitad, que es con resistencias, y en la otra línea sin resistencias.Entonces solo queda conectar las dos mitades en una. Pero esto es solo una corazonada.
Se espera que todo esté en orden con usted, al menos con las guirnaldas de Año Nuevo. Por lo tanto, decora el árbol de Navidad, cubre la mesa festiva, invita a los invitados, celebra el Año Nuevo. ¡Feliz año nuevo, camaradas, amigos, caballeros! Así es como te gusta más.
Ver también sobre este tema:Consejos para reparar guirnaldas del año nuevo chino
Boris Aladyshkin
Ver también en electro-es.tomathouse.com
:






