Categorías: Electrónica práctica, Todo sobre LEDs
Cantidad de vistas: 90682
Comentarios sobre el artículo: 0
Circuitos de fuentes de alimentación para tiras LED y no solo
Los LED reemplazan este tipo de fuentes de luz, como lámparas fluorescentes y lámparas incandescentes. Casi todas las casas ya tienen lámparas LED, consumen mucho menos que dos de sus predecesores (hasta 10 veces menos que las lámparas incandescentes y 2 a 5 veces menos que las lámparas fluorescentes compactas o las lámparas fluorescentes de bajo consumo). En situaciones donde necesita una fuente de luz larga, o necesita organizar la iluminación de una forma compleja en progreso tira llevada.

La cinta de led es ideal para una serie de situaciones, su principal ventaja sobre los LED individuales y las matrices de LED son las fuentes de alimentación. Son más fáciles de encontrar a la venta en casi cualquier tienda de productos eléctricos, a diferencia de los controladores para LED de alta potencia, además, la selección de una fuente de alimentación se realiza solo por consumo de energía, porque La gran mayoría de las tiras LED tienen un voltaje de alimentación de 12 voltios.

Mientras que para los LED y módulos de alta potencia, al elegir una fuente de alimentación, es necesario buscar una fuente de corriente con la potencia requerida y la corriente nominal, es decir considere 2 parámetros, lo que complica la selección.
Este artículo analiza los esquemas típicos de las fuentes de alimentación y sus componentes, así como consejos para su reparación para aficionados y electricistas principiantes.
Tipos y requisitos para fuentes de alimentación para tiras LED y lámparas LED de 12V
El principal requisito para una fuente de alimentación para LED y tiras de LED es la estabilización de voltaje / corriente de alta calidad, independientemente de las sobretensiones en el voltaje de la red, así como las ondas de baja salida.

Según el tipo de ejecución, se distinguen las fuentes de alimentación para productos LED:
-
Sellado Son más difíciles de reparar, el estuche no siempre es apto para un desmontaje preciso, e incluso puede llenarse con sellador o compuesto.
-
A prueba de fugas para uso en interiores. Mejor reparar, porque La placa se retira después de desenroscar varios tornillos.
Por tipo de enfriamiento:
-
Antena pasiva. La fuente de alimentación se enfría por convección natural de aire a través de la perforación de su carcasa. La desventaja es la incapacidad de lograr alta potencia mientras se mantienen las dimensiones generales;
-
Aire activo La fuente de alimentación se enfría con un enfriador (un ventilador pequeño, como está instalado en las unidades del sistema de PC). Este tipo de enfriamiento le permite lograr más potencia en el mismo tamaño con una fuente de alimentación pasiva.

Esquemas de alimentación para tiras LED
Debe entenderse que en electrónica no existe una "fuente de alimentación para una tira de LED", en principio, cualquier fuente de alimentación con un voltaje y corriente adecuados mayores que los consumidos por el dispositivo se ajustará a cualquier dispositivo. Esto significa que la información que se describe a continuación es aplicable a casi cualquier fuente de alimentación.
Sin embargo, en la vida cotidiana es más fácil hablar sobre la fuente de alimentación para su uso previsto para un dispositivo en particular.
Estructura general de una fuente de alimentación conmutada
Durante las últimas décadas, las fuentes de alimentación pulsada (UPS) se han utilizado para alimentar tiras de LED y otros equipos. Se diferencian de los transformadores en que funcionan no a la frecuencia de la tensión de alimentación (50 Hz), sino a altas frecuencias (decenas y cientos de kilohercios).
Por lo tanto, para su funcionamiento, se necesita un generador de alta frecuencia, barato y diseñado para fuentes de alimentación de pequeñas corrientes (unidades de amperios), a menudo se encuentra un circuito autogenerador, que se utiliza en:
-
transformadores electrónicos;
-
balastos electrónicos para lámparas fluorescentes;
-
cargadores de teléfonos móviles;
-
UPS baratos para tiras de LED (10-20 W) y otros dispositivos.
Se puede ver un diagrama de dicha fuente de alimentación en la figura (haga clic en la imagen para ampliarla):
Su estructura es la siguiente:
1. Destacado en azul puente de diodosparado en la entrada de la unidad de fuente de alimentación, rectifica el voltaje alterno de entrada, para suministrar a los siguientes nodos un voltaje constante de 220 * 1.41 = 310 V. En caso de avería, verifique la presencia y magnitud del voltaje ANTES del puente y DESPUÉS, si está ausente, deberá reemplazar los diodos o el puente si está montado en un edificio de hotel.
No se indica en el diagrama, pero puede haber un fusible o una resistencia de baja resistencia en la línea de 220 V, verifique su integridad antes de comenzar las reparaciones.
2. Un filtro de ondulación se encierra en un círculo en marrón, su elemento principal es C4 - condensador electrolítico. Su capacidad depende de cuánto haya ahorrado el fabricante, generalmente hasta 220 microfaradios por 400 voltios. L1: ondulación del filtro e interferencia electromagnética que se producen durante el funcionamiento de una fuente de alimentación conmutada. En la mayoría de las fuentes de alimentación baratas, falta.
Un problema de filtro común: el secado, la explosión o la hinchazón de un condensador electrolítico, conduce a un funcionamiento de baja calidad de la fuente de alimentación de conmutación en su conjunto o su inoperabilidad completa. Puede reemplazarlo con la misma y mayor capacidad, pero adecuado en tamaño.
3. La parte de potencia del transistor de potencia VT1 se resalta en verde, en este caso un transistor de efecto de campo, pero también puede ser bipolar. T1 - transformador de pulso con tres devanados: primario, secundario y básico.
El tercer devanado es necesario para la generación de oscilaciones de alta frecuencia: si el principio de funcionamiento de la fuente de alimentación autogenerada es interesante, es mejor leer los libros de Moin, Zinoviev y otros libros de texto sobre fuentes de alimentación de tipo pulso.
Los transformadores de pulso son mucho más pequeños en tamaño que los transformadores de red, nuevamente debido al trabajo a altas frecuencias y no están hechos de hierro, sino de ferrita. Muy a menudo, el interruptor de alimentación falla.


Suena el transistor multímetro en modo de prueba de diodos, e inmediatamente descubrirá su avería o rotura. Los elementos restantes son el flejado de este nodo, individualmente rara vez se descompone, principalmente después del transistor de potencia. Sin embargo, siempre debe asegurarse de que los valores nominales de las resistencias y condensadores sean consistentes.
Los diodos en el flejado del transformador VD7 y VD5 actúan como amortiguadores que protegen los circuitos de las ráfagas de contra-EMF, en los momentos de conmutación del transistor. También son un nodo bastante ocupado y responsable.
4. El circuito de retroalimentación de voltaje se resalta en rojo. basado en el diodo zener ajustable TL431 y sus análogos (cualquier letra en la designación con los números "431").Información adicional sobre TL431:Chips analógicos legendarios
El sistema operativo incluye un optoacoplador U1, con su ayuda, se suministra una señal de salida a la parte de potencia del oscilador y se mantiene un voltaje de salida estable.Es posible que no haya voltaje en la parte de salida debido a la rotura del diodo VD8, a menudo se trata de un conjunto de Schottky para ser reemplazado. El condensador electrolítico C10 hinchado también a menudo causa problemas.
Como puede ver, todo funciona con un número mucho menor de elementos, la fiabilidad es adecuada ...
Más caros y fuentes de alimentación
Los circuitos que verá a continuación se encuentran a menudo en fuentes de alimentación para tiras de LED, reproductores de DVD, grabadoras de radio y otros dispositivos de baja potencia (decenas de vatios).
Antes de continuar con la discusión de los circuitos populares, familiarícese con la estructura de una fuente de alimentación conmutada con un controlador PWM.
La parte superior del circuito es responsable de filtrar, rectificar y suavizar las ondas de la tensión de red 220, esencialmente lo mismo que en el tipo anterior y en los posteriores.
Lo más interesante es el bloque PWM, el corazón de cualquier fuente de alimentación decente. Un controlador PWM es un dispositivo que controla el ciclo de trabajo de los pulsos de la señal de salida en función de una configuración definida por el usuario o retroalimentación sobre la corriente o el voltaje.PWM puede controlar tanto la potencia de carga utilizando una tecla de campo (bipolar, IGBT) como una tecla controlada por semiconductores como parte de un convertidor con un transformador o inductor.
Al cambiar el ancho de los pulsos a una frecuencia dada, usted cambia el valor real del voltaje, mientras mantiene la amplitud, puede integrarlo con los circuitos C y LC para eliminar la ondulación. Este método se llama Simulación de ancho de pulso, es decir, modelado de señal debido al ancho de los pulsos (ciclo de trabajo / ciclo de trabajo) a una frecuencia constante.
En inglés, suena como un controlador PWM o un controlador de modulación de ancho de pulso.
La figura muestra un PWM bipolar. Las señales rectangulares son las señales de control en los transistores desde el controlador, la línea de puntos muestra la forma de voltaje en la carga de estas teclas, el voltaje efectivo.
Las mejores fuentes de alimentación de baja potencia promedio a menudo se basan en controladores PWM integrados con un interruptor de alimentación incorporado. Ventajas sobre el esquema de autogeneración:
-
La frecuencia de funcionamiento del convertidor no depende de la carga ni de la tensión de alimentación;
-
Mejor estabilización de los parámetros de salida;
-
Posibilidad de sintonización más simple y confiable de la frecuencia de operación en la etapa de diseño y modernización.
A continuación se detallarán algunos circuitos de alimentación típicos (haga clic en la imagen para ampliar):
Aquí, el RM6203 es tanto un controlador como una clave en un caso.
Este circuito usa llave externa mosfet.
Lo mismo, pero en un chip diferente.
La retroalimentación se lleva a cabo utilizando una resistencia, a veces optoacopladores conectados a una entrada llamada Sense (sensor) o Feedback (retroalimentación). La reparación de tales fuentes de alimentación es generalmente similar. Si todos los elementos son reparables, y la tensión de alimentación se suministra al microcircuito (pata Vdd o Vcc), lo más probable es que el asunto esté en él, más precisamente se puede determinar usando un osciloscopio mirando las señales de salida (drenaje, pata de la compuerta).
Casi siempre, puede reemplazar dicho controlador con cualquier análogo con una estructura similar, para esto necesita comparar la hoja de datos con la que está instalada en la placa y la que tiene y soldarla, observando el pinout, como se muestra en las siguientes fotos.
O aquí hay una representación esquemática del reemplazo de tales microcircuitos.

Fuentes de alimentación potentes y costosas
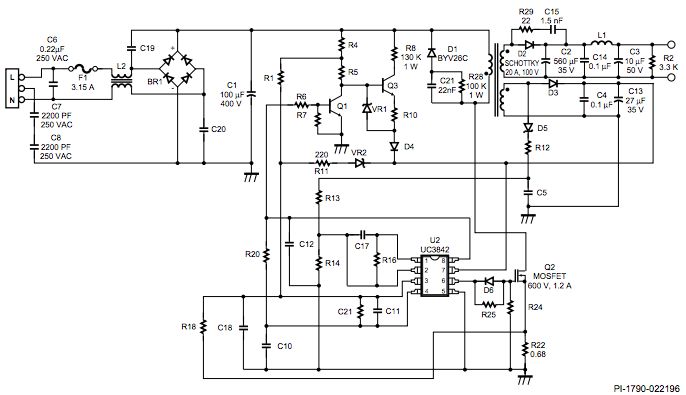
Las fuentes de alimentación para tiras de LED, así como algunas fuentes de alimentación para computadoras portátiles se realizan en el controlador PWM UC3842.
El esquema es más complejo y confiable. El principal componente de potencia es el transistor Q2 y el transformador. Durante la reparación, es necesario verificar los condensadores electrolíticos filtrantes, el interruptor de alimentación, los diodos Schottky en los circuitos de salida y los filtros LC de salida, el voltaje de alimentación del microcircuito, de lo contrario, los métodos de diagnóstico son similares.
Sin embargo, un diagnóstico más detallado y preciso solo es posible con el uso de un osciloscopio, de lo contrario, compruebe los cortocircuitos de la placa, la soldadura de elementos y las roturas son más caras. Reemplazar nodos sospechosos por otros que obviamente funcionan puede ayudar.
Los modelos más avanzados de fuentes de alimentación para tiras de LED se fabrican en el chip TL494 casi legendario (cualquier letra con los números "494") o su KA7500 analógico. Por cierto, la mayoría de las fuentes de alimentación para computadoras AT y ATX se basan en estos controladores.
Aquí hay un circuito de fuente de alimentación típico en este controlador PWM (haga clic en el circuito):
Tales fuentes de alimentación son altamente confiables y estables.
Breve algoritmo de verificación:
1. Alimentamos el microcircuito de acuerdo con el pinout desde una fuente de alimentación externa de 12-15 voltios (12 patas son más y menos 7 para 7 patas).
2. Debe aparecer un voltaje de 5 voltios en 14 patas, que se mantendrá estable cuando cambie la potencia, si "flota" - un chip de reemplazo.
3. En la quinta salida debe haber un voltaje de diente de sierra para "ver", solo se puede hacer con un osciloscopio.Si no está allí o la forma está distorsionada, verificamos que los valores nominales del circuito de temporización RC estén conectados a los 5 y 6 pines, si no, el diagrama muestra R39 y C35, serán reemplazados, si nada ha cambiado después de eso, el microcircuito está fuera de servicio.
4. En las salidas 8 y 11 debe haber pulsos rectangulares, pero puede que no se deban al esquema específico de implementación de retroalimentación (conclusiones 1-2 y 15-16). Si apaga y conecta 220 V, durante algún tiempo aparecerán allí y la unidad volverá a la defensa; esto es una señal de un microcircuito que funciona.
5. Puede verificar el PWM acortando las 4 y 7 patas, el ancho de los pulsos aumentará y acortando 4 por 14 patas: los pulsos desaparecerán. Si obtiene otros resultados, el problema está en la EM.
Esta es la prueba más concisa de este controlador PWM. Hay un libro completo sobre "Cambio de fuentes de alimentación para PC IBM" sobre la reparación de fuentes de alimentación basadas en ellos..
Aunque está dedicado a las fuentes de alimentación de la computadora, hay mucha información útil para cualquier radioaficionado.
Conclusión
La circuitería de las fuentes de alimentación para tiras de LED es similar a cualquier fuente de alimentación con características similares, puede repararse, modernizarse y ajustarse fácilmente al voltaje requerido, por supuesto, dentro de límites razonables.
Vea también en nuestro sitio web:
Diagramas esquemáticos de fuentes de alimentación de dispositivos electrónicos portátiles.
¿Qué es una fuente de alimentación conmutada y en qué se diferencia de un análogo convencional?
Consejos para reparar fuentes de alimentación conmutadas
Grabación de video del proceso de reparación de varios electrodomésticos.
Ver también en electro-es.tomathouse.com
:













